甘肃省人民政府办公厅 关于印发“高效办成一件事” 2025年度第二批重点事项清单的通知
甘政办发〔2025〕57号
各市、自治州人民政府,甘肃矿区办事处,兰州新区管委会,省政府各部门,中央在甘各单位:
《甘肃省“高效办成一件事”2025年度第二批重点事项清单》已经省政府同意,现印发给你们,请结合实际认真组织实施。
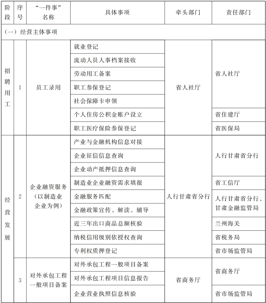
附件:甘肃省“高效办成一件事”2025年度第二批重点事项清单
甘肃省人民政府办公厅
2025年8月9日
(此件公开发布)
附件
甘肃省“高效办成一件事”
2025年度第二批重点事项清单


