国家各网站
甘肃省网站
张掖市网站
其他链接
索引号: 6207250038/2025-00050
文号:
关键词:
发布机构: 政务服务中心
公开形式:
公开目录:
生成日期: 2025-06-11 09:36:32
有效性:
| 索引号 | 6207250038/2025-00050 | 发文字号 | |
| 关键词 | 发布机构 | 政务服务中心 | |
| 公开形式 | 公开目录 | ||
| 生成日期 | 2025-06-11 09:36:32 | 是否有效 |
甘政办发〔2025〕30号
各市、自治州人民政府,甘肃矿区办事处,兰州新区管委会,省政府各部门,中央在甘各单位:
《甘肃省筑牢国家西部生态安全屏障行动方案》已经省委、省政府同意,现印发给你们,请认真贯彻落实。
甘肃省人民政府办公厅
2025年4月3日
(此件公开发布)
甘肃省筑牢国家西部生态安全屏障行动方案
甘肃地处黄土高原、青藏高原、内蒙古高原三大高原交汇处,是黄河、长江上游重要的水源涵养区,是阻挡腾格里、巴丹吉林、库姆塔格等沙漠汇合南移的防风固沙屏障,是我国“三区四带”生态安全格局的重要组成,在保障国家生态安全中具有举足轻重的作用。为深入落实习近平总书记视察甘肃重要讲话重要指示精神,坚决扛起保障国家生态安全的政治责任,加快建设国家西部生态安全屏障,制定本方案。
一、总体要求
坚持以习近平新时代中国特色社会主义思想为指导,全面贯彻党的二十大和二十届二中、三中全会精神,认真践行习近平生态文明思想,牢固树立绿水青山就是金山银山理念,坚持山水林田湖草沙一体化保护和系统治理,健全并落实祁连山国家级自然保护区生态保护机制、黄河流域生态保护机制、荒漠化综合防治机制,深入开展生态保护修复攻坚、环境质量巩固提升、核与辐射安全强基、监测评估数智赋能、监管执法提质增效、环境风险系统防控、绿色低碳循环发展等专项行动,压茬推进、久久为功,全面提升国家西部生态安全屏障质量,持续增强生态系统服务功能,为维护国家生态安全、推进生态环境治理体系和治理能力现代化、加快建设美丽甘肃奠定坚实生态基础。
主要目标是:2025年,国家西部生态安全屏障建设取得阶段性成效。森林覆盖率达到12%,森林蓄积量达到2.8亿立方米以上,草原综合植被盖度达到53.5%,湿地保护率超过52.73%,水土保持率达到61.34%,可治理沙化土地治理率达到63%;细颗粒物(PM2.5)浓度控制在25微克/立方米,城市空气质量优良天数比率达到93.8%,地表水达到或好于Ⅲ类水体的比例达到94.6%,黄河干流水质保持在Ⅱ类及以上;受污染耕地安全利用率达到93%以上;单位地区生产总值二氧化碳排放较2020年降低16%。
到2030年底,国家西部生态安全屏障更加牢固。森林覆盖率提高至12.7%,森林蓄积量提高至3.3亿立方米,草原综合植被盖度达到53.5%,湿地保护率达到54.35%,水土保持率达到64.14%,可治理沙化土地治理率达到67%;城市空气质量优良天数比率达到94%,地表水达到或好于Ⅲ类水体的比例达到95%左右,黄河干流水质稳定保持在Ⅱ类及以上;受污染耕地安全利用率达到98%;单位地区生产总值二氧化碳排放比2005年下降65%以上。
二、筑牢“四屏一廊”生态安全格局
河西祁连山内陆河屏障区具有重要的防风固沙和水源涵养功能,是我国北方防沙带的核心区域。与内蒙古、新疆、青海协同推进防沙治沙和森林、草原保护,不断提升防风固沙和水源涵养能力,阻挡三大沙漠汇合南侵,维系沙漠绿洲生态平衡,保障国家西部生态安全。
甘南高原黄河上游屏障区具有重要的水源涵养功能,是国家黄河重点生态区和青藏高原生态屏障区的重要组成。与青海、四川协同推进湿地保育和草原治理,不断提升水源涵养能力,保护黄河上游水源补给地,保障黄河源头和青藏高原生态安全。
陇中陇东黄土高原屏障区具有重要的水土保持功能,是国家黄土高原生态屏障的重要组成。与陕西、宁夏协同开展水土流失综合治理,持续减少入黄泥沙量、协调水沙关系,保障黄河流域生态安全。
南部秦巴山区长江上游屏障区具有重要的水源涵养和生物多样性保护功能,是国家长江重点生态区的重要组成。与陕西、四川加强秦岭地区跨区域生态协同保护,不断提升秦巴山区生物多样性和长江上游水源涵养能力。
中部沿黄河地区生态走廊具有保障黄河干流水质稳定的重要功能,是国家黄河重点生态区的重要组成。与宁夏共同构建黄河流域中上游齐治格局,加强工业污染、农业面源污染和生活污染综合治理,推进水资源节约集约利用,全面推动黄河流域生态保护和高质量发展。
三、开展生态保护修复攻坚行动
(一)加快构建以国家公园为主体的自然保护地体系。加强大熊猫国家公园建设,推动祁连山国家公园和甘肃美仁、阿万仓国家草原自然公园设立。完成若尔盖国家公园创建成效评估验收,组织编制甘肃省自然保护地发展规划和自然保护地提质增效三年行动方案。(责任单位:省林草局、省自然资源厅、省生态环境厅,各市州政府、兰州新区管委会。以下任务均需各市州政府和兰州新区管委会落实,不再一一列出)
(二)全力推进荒漠化综合防治和“三北”工程建设。在河西走廊—塔克拉玛干沙漠边缘阻击战区域,以防风、阻沙、锁边为重点,谋划实施石羊河中下游、黑河中游、疏勒河中下游等防沙治沙林草综合治理项目,抓好民勤、环县、金塔、敦煌、古浪等“三北”工程重点区域攻坚示范行动,争取用2—3年时间实现锁边带的连线、贯通。在黄河“几字弯”攻坚战区域,以天然林保护、退化林修复、保持水土、涵养水源为重点,实施陇东、陇中生态保护修复和水土流失综合治理项目。(责任单位:省林草局、省发展改革委、省自然资源厅、省生态环境厅)
(三)深入实施“绿满陇原”行动。建设秀美乡村,推进乡村范围内四旁地、场院地、公共绿地、废弃闲置地绿化美化。建设绿美城市,提升县级以上城市建成区和近郊区绿化美化水平。打造绿色廊道,加强铁路、公路等道路两侧及河渠两岸、湖库周边等廊道绿化建设。完善农田林网,开展农田防护林网建设和更新改造。加强沙荒地绿化,推进沙地、荒山、荒沟、荒丘、荒滩等沙荒地综合治理。(责任单位:省林草局、省自然资源厅、省交通运输厅、省农业农村厅、省水利厅)
(四)持续开展山水林田湖草沙一体化保护工程。持续推进甘南高原草原生态治理,提升甘南黄河上游生态功能。“一河一策、一湖一策”开展黑河、石羊河、庄浪河、祖厉河、宛川河“母亲河”复苏行动。实施黄河首曲、尕海、张掖黑河、盐池湾、敦煌西湖及渭河沿岸湿地生态保护修复项目。加强黄河流域干流、大通河、湟水河、渭河等重要支流和长江流域嘉陵江、白龙江生态流量监管。完成甘南黄河上游水源涵养区山水林田湖草沙一体化保护和修复工程验收及绩效评估。谋划“十五五山水工程”,力争取得国家支持。(责任单位:省自然资源厅、省水利厅、省林草局、省生态环境厅)
(五)推进生物多样性保护重大工程。深入实施生物多样性保护战略与行动计划,进一步提高生物多样性保护能力和管理水平,确保重要生态系统、生物物种和生物遗传资源得到全面保护。加强高鼻羚羊、普氏野马、大熊猫等国家重点保护野生动植物资源专项调查与评估。开展珍稀濒危物种和极小种群物种栖息地保护恢复,推进生态廊道建设。加大对珍稀濒危及特有物种的“三场一通道”等关键栖息地保护力度。构建生物多样性监测网络,有序推进生物多样性资源普查、专项调查等编目工作,建立野生动植物和农作物种质信息平台。加强特色林果、道地中药材等种质资源品种改良研究和保护利用。加强外来入侵物种普查、监测预警和应急处置工作。(责任单位:省林草局、省农业农村厅、省水利厅、省生态环境厅)
(六)实施历史遗留矿山生态修复工程。全面完成历史遗留废弃矿山生态破坏调查评价,建立全省数据库。实施平凉、白银等历史遗留废弃矿山生态修复示范工程。以黄河重点生态区、长江重点生态区、北方防沙带为重点,谋划开展历史遗留废弃矿山生态修复示范工程。积极引导和支持矿山企业走绿色发展之路。(责任单位:省自然资源厅、省生态环境厅)
(七)加强地下水超采区治理。严格落实“四水四定”,建立地下水取水总量和水位双控指标体系。制定全省超采区综合治理方案,紧盯河西走廊重点区域,实施地表水置换地下水工程,完成地下水超采治理任务。开展河西走廊重点区域地下水动态评价及超采治理评估。平凉、白银、庆阳、兰州等市对引黄、引洮、引大入秦工程供水区域内,符合置换条件的农业灌溉和生活用地下水超采量全部压减。(责任单位:省水利厅、省自然资源厅)
(八)强化水土保持综合治理。以黄河流域陇中陇东等区域为重点,实施水土流失综合治理。在庆阳董志塬、平凉白庙大秦塬区域实施塬面保护项目,在黄河多沙粗沙区实施淤地坝建设工程,在渭河、泾河、马莲河等流域开展小流域综合治理工程,因地制宜开展坡耕地治理,从源头上有效控制水土流失。(责任单位:省水利厅、省自然资源厅、省林草局)


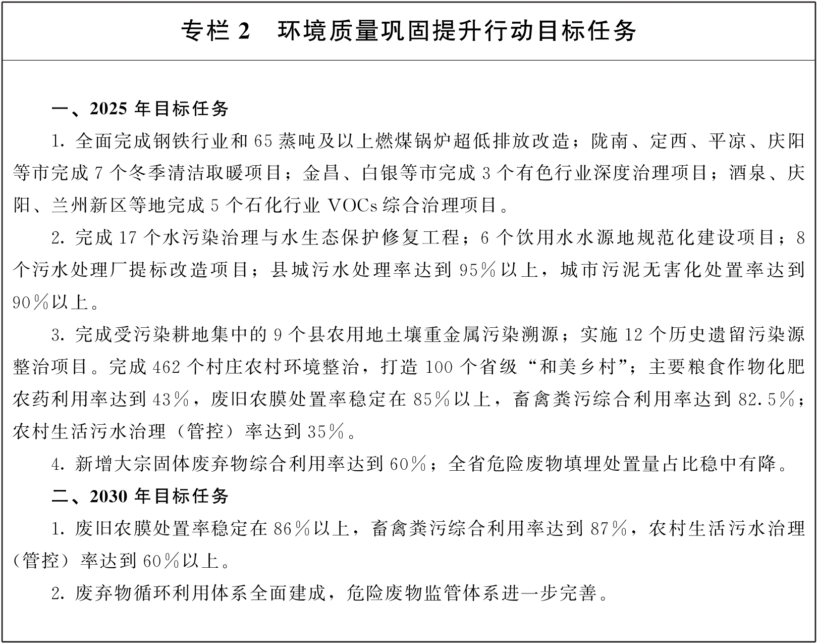
四、开展环境质量巩固提升行动
(九)加强生态环境分区管控。与国土空间规划动态衔接,落实“三区三线”管控规则,推动生态环境分区管控与环境影响评价、排污许可、环境监测、执法监管协调联动,构建全链条生态环境管理体系。发挥“三线一单”在源头预防体系中的基础性作用,实施“一单元一策略”精细化差异化环境准入,科学指导各类开发保护建设活动,坚决遏制“两高”项目盲目发展。统筹开展生态环境分区管控方案动态更新与定期调整,组织开展年度跟踪和五年评估。(责任单位:省生态环境厅、省发展改革委、省工信厅、省水利厅、省林草局)
(十)深入打好蓝天保卫战。推进钢铁、水泥、焦化等行业和65蒸吨及以上燃煤锅炉(含电力)超低排放改造。开展有色行业有组织排放提标改造和无组织排放深度治理。实施以石化、化工、工业涂装等行业和油品储运销领域为重点的VOCs综合整治。有序淘汰城市建成区供热能力和规模较小的燃煤锅炉。开展地级城市建成区散煤“清零”行动。加快淘汰国三及以下排放标准的汽车和国一及以下非道路移动机械,提升重点行业清洁运输比例。(责任单位:省生态环境厅、省工信厅、省住建厅)
(十一)深入打好碧水保卫战。持续推进黄河流域地表水环境质量巩固改善,强化长江流域总磷控制,推动西北诸河水资源严格管控。深入开展黄河、长江、内陆河及青土湖、刘家峡等重点湖库保护治理。持续实施县级及以上集中式饮用水水源地规范化建设项目。全面推进省级及以上工业集聚区污水管网排查整治和污水收集处理设施建设。深化排污口排查与综合整治,建立健全入河排污口监管体系。全面完成黄河流域5607个排污口排查整治,基本完成全省17个重点河湖排污口排查整治。(责任单位:省生态环境厅、省水利厅、省住建厅)
(十二)深入打好净土保卫战。加强农用地分类管理,启动34个县市区受污染农用地土壤重金属污染溯源,分阶段推进治理。开展历史遗留废渣调查,实施历史遗留铬等重金属污染场地修复治理项目。完成全省土壤污染重点监管单位周边土壤和地下水监测。完成全省地下水污染防治重点区划定,实施重点产业园区地下水详细调查,开展“一区两场”地下水污染问题整治。(责任单位:省生态环境厅、省农业农村厅、省自然资源厅、省工信厅、省住建厅、省水利厅)
(十三)深入打好农业农村污染治理攻坚战。强化农业面源污染突出区域系统治理,加强畜禽粪污资源化利用和水产养殖尾水处理。持续推进化肥和化学农药减量化行动,加强废旧农膜和农药包装废弃物回收,支持秸秆综合利用,精准划定禁烧范围。因地制宜开展农村厕所粪污和生活污水协同治理。进一步强化天水、定西等地农村黑臭水体整治,基本消除较大面积农村黑臭水体。推动农村生活垃圾源头减量、就地就近处理和资源化利用。(责任单位:省农业农村厅、省自然资源厅、省生态环境厅、省住建厅、省水利厅)
(十四)提升固体废物处置能力。开展典型大宗工业固体废物堆存场所排查,强化尾矿、粉煤灰等固体废物综合利用,实施陇南79座闭库尾矿库废物处置回收项目。积极打造区域性再生资源加工利用基地和交易中心。建立新污染物协同管理机制。提升危险废物全过程信息化监管能力,谋划实施一批危险废物利用处置项目,着力减少危险废物填埋处置量。加快完善医疗废物收集转运处置体系,补齐医疗废物收集处理设施短板。开展城市建筑垃圾专项整治。实施塑料污染全链条治理,加强塑料废弃物规范回收利用。加快推进兰州、金昌、天水、兰州新区国家“无废城市”建设。(责任单位:省发展改革委、省工信厅、省自然资源厅、省生态环境厅、省住建厅、省卫生健康委)

五、开展核与辐射安全强基行动
(十五)持续加强监督管理。配合国家相关部委加强省内核设施、重点核技术利用单位例行和专项监督。实施探伤、辐照等重点行业放射源全寿程管控。加强伴生放射性矿开发利用源头防控,及时更新监管企业名录。开展输变电、广播电视等电磁设备设施应用事中事后监管核查。严格放射性物品道路运输市场准入,加强放射性物品入甘备案、监督检查和辐射监测。积极推进乏燃料和放射性废物跨区域处理处置补偿机制建设。(责任单位:省生态环境厅、省委军民融合办、省卫生健康委、省交通运输厅)
(十六)着力夯实基础保障。按照国家要求组织开展重点核设施外围辐射环境质量监测和区域电磁环境调查评估试点。优化辐射环境监测网络布设,推进老旧大气辐射自动站升级改造,提升金塔前沿站运行管理水平。完善重点任务、重点部位核应急预案管理,修订完成省、市两级辐射事故应急预案,定期开展核事故、辐射事故应急演练。推进核安全风险监测预警体系建设,完善指标体系和平台搭建。(责任单位:省生态环境厅)
六、开展监测评估数智赋能行动
(十七)构建天空地一体化生态环境监测网络体系。科学优化“十五五”环境监测点位,持续完善各领域监测网络。推进大熊猫国家公园生态地面观测站建设,联合河西走廊、祁连山、黄土高原、黑河、中游绿洲、石羊河、临泽、甘南8个生态质量综合监测站开展生态样地监测,重点向自然保护地监测样地拓展。积极申报第三批国家生态质量综合监测站。推进黄河流域兰州段、黑河流域张掖段水生态监测,开展地表水国控断面水生生物调查。加快健全水资源监测体系,建设取用水监测计量体系。结合国家地下水监测井二期工程,持续完善地下水监测站网体系。加强重点水土流失区和荒漠化区监测网络建设。(责任单位:省生态环境厅、省自然资源厅、省水利厅、省农业农村厅、省林草局、省气象局)
(十八)加强数据资源共享共用。建立甘肃省生态环境大数据标准规范,编制生态环境数据资源目录,做好各类生态环境信息资源整合。健全部门间生态环境保护领域数据资源公开共享机制,加强与国土空间规划“一张图”衔接,推动相关部门生态环境保护领域数据共享和业务协同。(责任单位:省自然资源厅、省生态环境厅、省发展改革委、省住建厅、省农业农村厅、省水利厅、省交通运输厅、省应急厅、省林草局、省气象局)
(十九)开展生态屏障建设评估。聚焦生态保护和修复、污染防治、生物多样性保护等重点领域,突破一批关键核心技术。针对重点地区林、草、湿、荒、沙、水、生物多样性等各要素进行动态评估,加强评估结果应用。开展全省生态保护红线保护成效年度自评估。加强祁连山国家级自然保护区生态状况和生态环境监测评估。开展全省生态状况变化遥感调查评估(2020—2025年)。完成黄河干流、主要支流及重点水库和长江重要支流的水生态调查评估。开展生态保护修复和草原治理等成效评估。逐步构建生态安全屏障建设成效评估体系。(责任单位:省林草局、省农业农村厅、省生态环境厅、省自然资源厅、省水利厅、省气象局、省科技厅)

七、开展监管执法提质增效行动
(二十)强化生态环境监管执法。加强生态保护和修复监管制度建设,建立自然保护地问题线索处理处置机制,健全生态保护和修复监管体系。推进生态环境行政执法、刑事司法、检察公益诉讼有效衔接,常态化开展联动执法。强化生态环境保护综合执法与自然资源、水利、农业农村、林草等部门协同执法。加强自然保护地生态环境保护综合行政执法。开展生态环境损害赔偿积案清理。会同青海省对祁连山自然保护区开展联合执法,合力打击跨区域生态环境违法行为。深入推进省级生态环境保护督察。(责任单位:省生态环境厅、省自然资源厅、省水利厅、省农业农村厅、省林草局、省法院、省检察院、省公安厅、省司法厅)
(二十一)强力推进督察问题整改。推动第三轮中央生态环境保护督察反馈问题和2023年黄河流域生态环境警示片披露问题整改任务全面完成,巩固已整改任务成效。按照中央生态环境保护督察协调局统一部署,开展第一轮、第二轮中央生态环境保护督察整改自查自改,推动解决突出生态环境问题。组织开展省级督察整改成效第三方评估。(责任单位:省生态环境厅、省发展改革委、省工信厅、省自然资源厅、省水利厅、省应急厅)
(二十二)持续整治群众身边的突出环境问题。针对群众身边的噪声、油烟、建筑垃圾、生活垃圾、恶臭等突出生态环境问题,持续做好群众举报件办理工作。对长期难以解决、群众反映强烈的突出问题实行领导包案办理。(责任单位:省生态环境厅、省交通运输厅、省自然资源厅、省住建厅)

八、开展环境风险系统防控行动
(二十三)加强自然灾害监测预警及防治。健全完善“调查评价、监测预警、综合治理、能力建设”四大体系。加强防灾基础设施建设,强化重点地质灾害隐患点勘查,完善“人防+技防”地质灾害监测预警体系,实现重点防范区市县级地质灾害气象风险预警预报全覆盖。持续推进重大地质灾害隐患点综合治理,对部分特大型、大型地质灾害隐患开展工程治理,实施生态及地质灾害避险搬迁工程,有效应对地震、暴雨、洪涝等引发的次生突发环境事件。常态化开展扑火实战演练,加密部署中高风险地区森林草原火险监测站点。(责任单位:省自然资源厅、省林草局、省地震局、省气象局、省应急厅)
(二十四)提升生态环境风险防控能力。健全跨部门适应气候变化协调工作机制,完善跨领域跨地区会商研判制度。强化危险废物、尾矿库、重金属等领域环境隐患排查和风险管控。完善“一河一策一图”应急响应方案,深化成果应用。完成黄河干流及主要支流环境风险调查,探索在黄河、长江流域开展流域级风险防控工程体系建设。及时妥善科学处置各类突发环境事件。(责任单位:省委国安办、省公安厅、省自然资源厅、省生态环境厅、省水利厅、省应急厅、省林草局、省气象局)

九、开展绿色低碳循环发展行动
(二十五)加强水资源循环利用。持续推进大型灌区续建配套与现代化改造,推广高效节水灌溉水肥一体化建设模式。加快开展工业节水减排,实施重点用水企业和园区水效领跑者引领行动。实施城乡老旧供水设施、管网和高耗水服务业节水改造。加快甘州区、临夏市2个国家典型地区再生水利用配置试点建设。推进庆阳市城市再生水(中水)利用工程。(责任单位:省水利厅、省农业农村厅、省发展改革委、省工信厅、省自然资源厅、省生态环境厅、省住建厅)
(二十六)加快产业和能源结构调整优化。推进传统产业高端化智能化绿色化改造,推进新能源、新材料等产业链延链补链强链,培育高新技术企业和“专精特新”企业。推进石化、化工、钢铁、建材等传统产业绿色低碳转型升级和清洁生产改造。完善产业园区环境基础设施建设,推动产业集聚发展和集中治污。实施节能降碳改造工程,加快布局未来产业。加强煤炭清洁高效利用,支持煤层气(煤矿瓦斯)开发利用。大力实施可再生能源替代行动,构建以电能消费为主导的清洁能源消费体系。加快打造全国重要的新能源及新能源装备制造基地,大力实施电网优化补强工程和调峰电源项目。(责任单位:省工信厅、省发展改革委、省能源局)
(二十七)加快经济社会发展全面绿色转型。全面落实碳达峰各项任务,协同推动2024—2025年节能降碳行动和能耗“双控”逐步转向碳排放“双控”。持续深化白银市、酒泉市、白银高新技术产业开发区、民乐工业园区减污降碳协同创新。探索建设零碳园区、零碳工厂。主动参与全国碳排放权交易和温室气体自愿减排交易。建立健全生态产品价值实现机制。推动形成绿色低碳供应链和生产生活方式。(责任单位:省发展改革委、省工信厅、省生态环境厅、省林草局、省自然资源厅、省水利厅)

十、加强组织实施
省生态环境保护委员会负责甘肃省筑牢国家西部生态安全屏障行动统筹协调和组织实施,定期召开专题会议,研究解决重大问题,将相关任务落实情况纳入省级生态环境保护督察范围。各地各有关部门要加强汇报衔接,积极争取国家项目、政策和资金支持。加大财政投入,统筹用好重点生态功能区转移支付资金。推进碳排放权、用水权、排污权市场化交易,通过市场化方式引导各类投资主体以多种形式参与生态保护和修复。利用六五环境日、全国生态日等重要节点开展科普宣传,增强公众生态保护意识,形成全民参与、共建共享的生态保护浓厚氛围。
附件:2025年甘肃省筑牢国家西部生态安全屏障计划实施项目清单
附件










相关政策解读:长图 | “七地一屏一通道”系列政策解读·甘肃省筑牢国家西部生态安全屏障行动方案
扫一扫在手机打开当前页面