首页 党政动态 山丹概况
政务公开 办事服务 互动交流
当前位置:首页 > 政府信息公开 > 法定主动公开内容 > 其他法定主动公开内容 > 财政

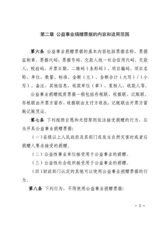
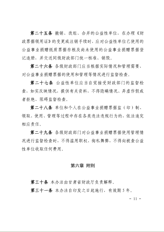
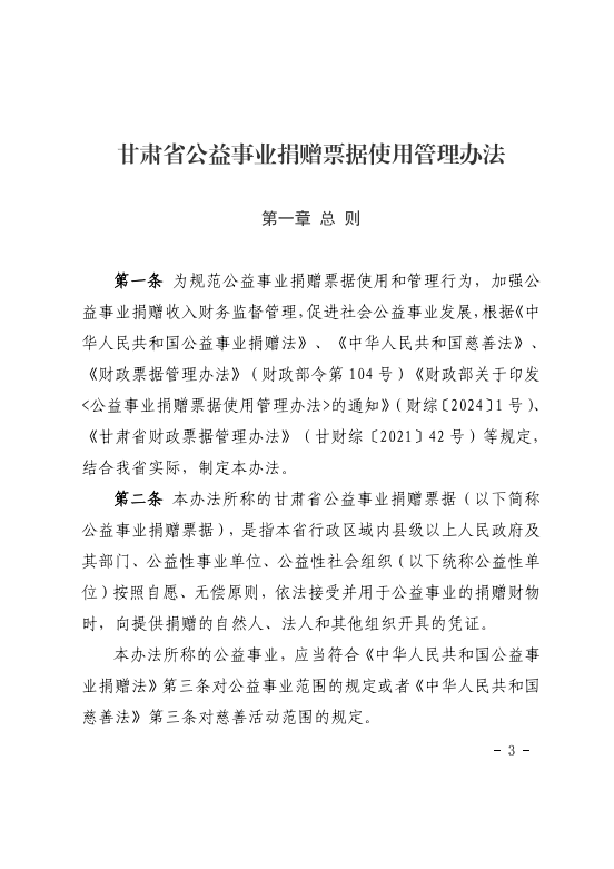
甘肃省财政厅关于印发《甘肃省公益事业捐赠票据使用管理办法》的通知

发布机构:财政局 2024-05-06 15:16:43

主办单位:山丹县人民政府办公室
承办单位:山丹县信息化工作办公室
陇ICP备12000199号-1
甘公网安备62072502000105号
网站标识码:6207250003
Baidu
map