首页 党政动态 山丹概况
政务公开 办事服务 互动交流
当前位置:首页 > 政府信息公开 > 法定主动公开内容 > 基层政务公开 > 财政预决算 > 财政预决算及三公经费

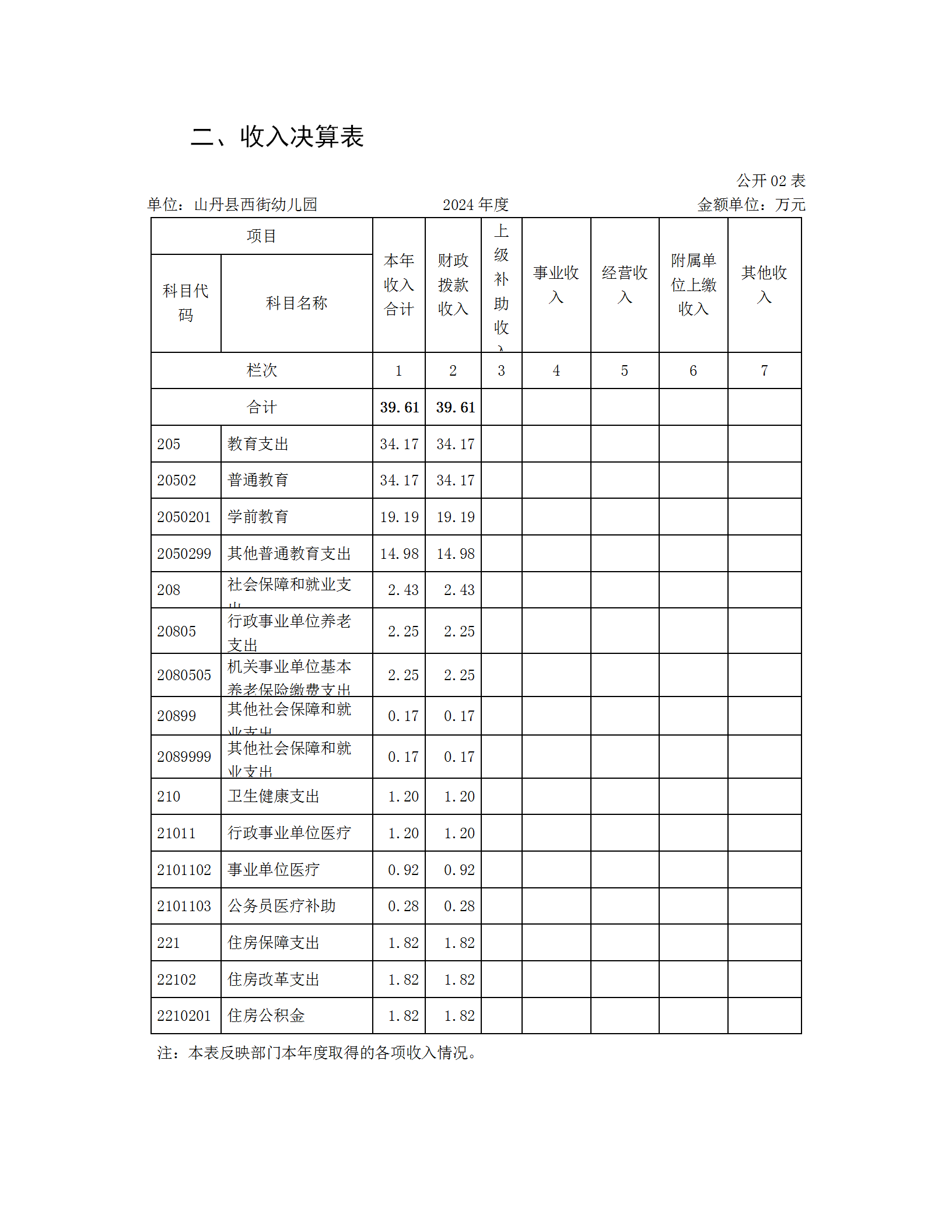
山丹县西街幼儿园2024年决算公开

发布机构:教育局 2025-09-19 11:04:58


主办单位:山丹县人民政府办公室
承办单位:山丹县信息化工作办公室
陇ICP备12000199号-1
甘公网安备62072502000105号
网站标识码:6207250003
Baidu
map