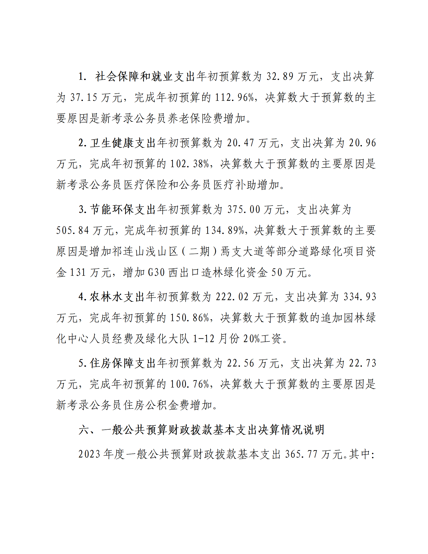
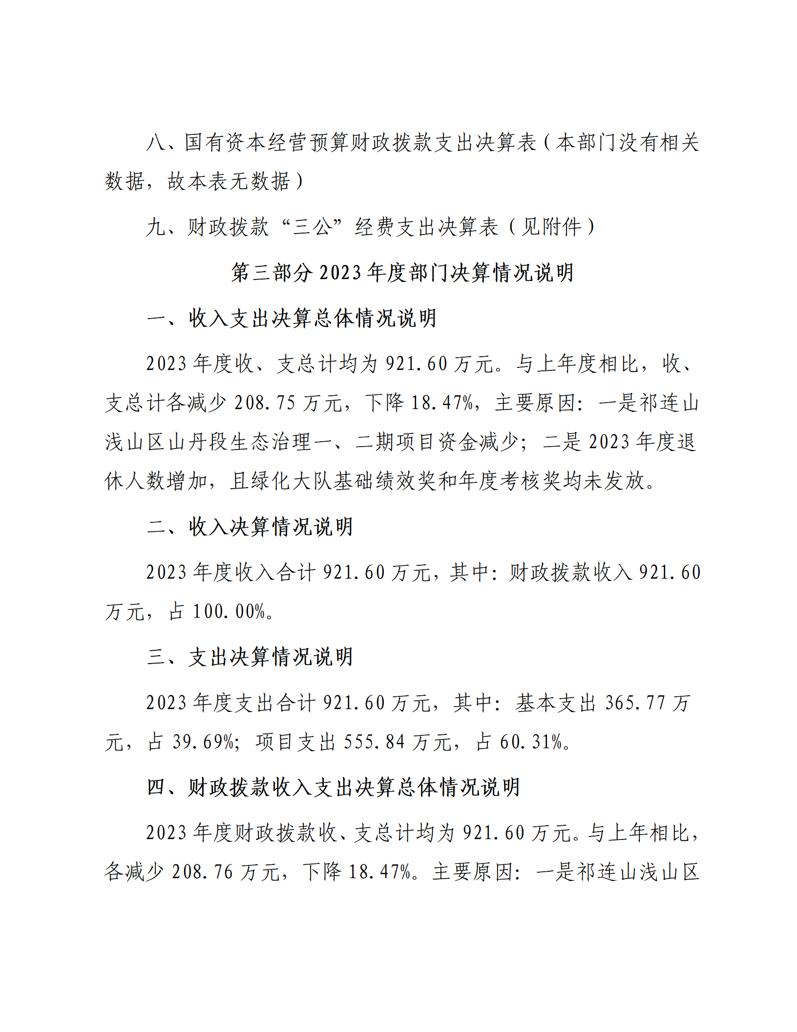
山丹县城市园林绿化中心2023年部门决算公开说明

索引号: 6207250023/2024-00065

文号:

关键词:

发布机构: 林草局

公开形式:

公开目录:

生成日期: 2024-08-20 10:44:30

有效性:

索引号 6207250023/2024-00065 发文字号
关键词 发布机构 林草局
公开形式 公开目录
生成日期 2024-08-20 10:44:30 是否有效


扫一扫在手机打开当前页面

Baidu
map